您的位置:
首页
>
阳光环保
>
项目审核公开
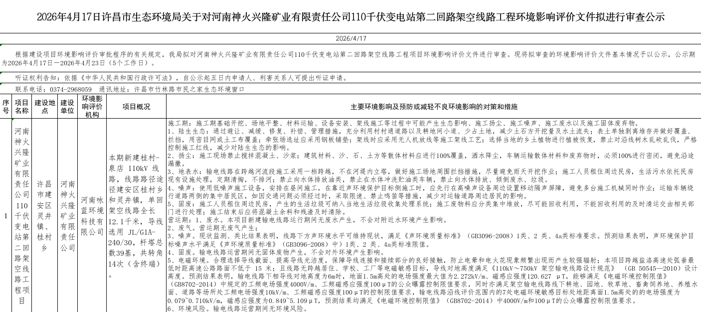
2026年4月17日辐射类环评文件审查公示
【信息来源:
】
【信息时间:2026-04-17 阅读次数:
】【字号
大
中
小
】【
我要打印
】【
关闭
】
附件:
2026年4月17日辐射类环评文件审查公示-(2).xlsx